刚刚,“国家工程师奖”表彰大会在人民大会堂举行,81名个人被授予“国家卓越工程师”称号,50个团队被授予“国家卓越工程师团队”称号。
其中,建设领域共10名个人被授予“国家卓越工程师”称号,7个团队被授予“国家卓越工程师团队”称号。据悉,这是我国首次开展“国家工程师奖”表彰。
“国家卓越工程师奖”表彰对象名单
(建设领域)
一、国家卓越工程师

二、国家卓越工程师团队

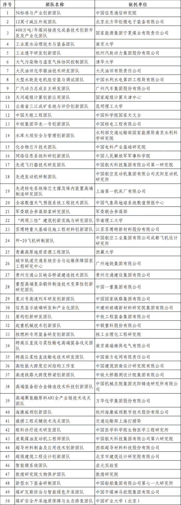
全部名单如下:
“国家卓越工程师奖”表彰对象名单
一、国家卓越工程师(81人)(按姓氏笔画排序)

二、国家卓越工程师团队(50个)(按团队名称首字笔画排序)

来源:中国建设报、建筑时报


