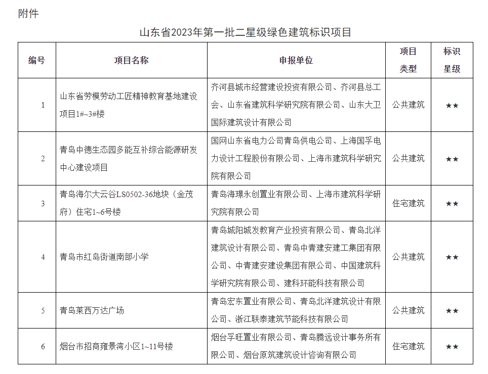
按照住房和城乡建设部《绿色建筑标识管理办法》(建标规〔2021〕1号)、《山东省绿色建筑标识管理办法》(鲁建节科字〔2021〕7号)、《绿色建筑评价标准》(GB/T 50378-2019)等文件标准规范,经评审、公示等程序,“山东省劳模劳动工匠精神教育基地建设项目1#-3#楼”等6个项目获得2023年第一批二星级绿色建筑标识。
附件:山东省2023年第一批二星级绿色建筑标识项目
山东省住房和城乡建设厅
2023年8月31日

(来源:山东省住房和城乡建设厅)
2023-09-01 16:31:40
按照住房和城乡建设部《绿色建筑标识管理办法》(建标规〔2021〕1号)、《山东省绿色建筑标识管理办法》(鲁建节科字〔2021〕7号)、《绿色建筑评价标准》(GB/T 50378-2019)等文件标准规范,经评审、公示等程序,“山东省劳模劳动工匠精神教育基地建设项目1#-3#楼”等6个项目获得2023年第一批二星级绿色建筑标识。
附件:山东省2023年第一批二星级绿色建筑标识项目
山东省住房和城乡建设厅
2023年8月31日

(来源:山东省住房和城乡建设厅)
联系电话:0531-87080801/02/03/05/06/07/08
地址:济南市市中区经四路小纬四路2号8楼
邮箱:sjskjxh@jn.shandong.cn