news
新闻中心

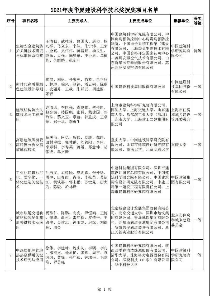
关于发布“2021年度华夏建设科学技术奖” 授奖项目的公告

2022-01-19 22:15:55


山东省建设科技与教育协会

联系电话:0531-87080801/02/03/05/06/07/08

地址:济南市市中区经四路小纬四路2号8楼

邮箱:sjskjxh@jn.shandong.cn