一、竞赛项目名称
山东省“技能兴鲁”职业技能大赛——第四届山东省建设行业职业技能竞赛(工程测量员)。
二、竞赛时间和地点
竞赛时间:2024年10月18日—20日,17日下午报到;
竞赛地点:泰山职业技术学院;
具体时间安排以报到当日发放的竞赛指南为准。
三、参赛对象
本次竞赛分为职工组(含教师)和学生组两个组别。
职工组是指全省从事工程测量员(含教学)等工作,遵纪守法,爱岗敬业,锐意进取,勇于创新,具有良好职业道德,且与参赛单位签订劳动合同的在职职工。
学生组是指全省范围内涉及工程测量技术、建筑工程技术、工程管理、工程造价等相关专业的高等院校全日制在籍学生。
特别提醒:已获得“中华技能大奖”“全国技术能手”“山东省技术能手”称号的人员,不得参赛。
四、竞赛形式和组别
(一)竞赛形式
团体赛。
(二)竞赛组别
1.职工组,由各参赛单位自行选拔或择优推荐参加省赛,推荐参加省赛的每单位不超过2支队伍,组队成员4人,另设领队1名、技术指导1名(可由1人兼任)。
2.学生组,由学校自行选拔后择优推荐参加省赛,推荐参加省赛的每个院校选派不超过2支队伍,每支队伍组队成员4人,另设领队1名、指导教师1名(可由1人兼任)。
五、竞赛内容
(一)基础理论部分
1.题目类型:客观题(统一卷);
2.竞赛方式:笔试;
3.竞赛时间:30分钟;
3.竞赛内容:职业道德、测量基础、安全生产与环境保护、相关法律法规、资料与仪器准备、地形与工程测量,以及机器设备维护等相关知识。
(二)实操技能部分
1.题目类型:实操技能考核;
2.竞赛方式:仪器测量;
3.竞赛时间:300分钟;
4.竞赛内容:共分为“建筑施工放样”“1:500数字测图”和“二等水准测量”三个项目,包含外业观测和内业计算或绘图。
六、评分细则
(一)基础理论考核

(二)实操技能考核

(三)实操技能考核—竞赛用时、成果质量评分标准
1.竞赛用时成绩评分标准
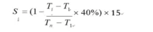
各队的作业速度得分Si计算公式为:

式中:T1为所有参赛队中用时最少的竞赛时间。
Tn为所有参赛队中不超过规定最大时长的队伍中用时最多的竞赛时间。
Ti为各队的实际用时。
2.竞赛成果质量评分标准
第一部分 建筑施工放样成果质量评分标准
成果质量从计算成果的正确与否和放样点位的精度等方面考虑,总分85分。分类:
(1)取消资格
下列情况之一取消竞赛资格:
①将教材及非赛会配发的竞赛用具带入竞赛场地;
②违规使用电话等通讯设备;
③故意干扰其他队测量,劝阻无效;
④仪器设备损坏或者甩落地。
(2)计算部分(55分)
①下列项目每缺少1项或计算错误1项扣2分:
曲线常数三个:β、m、P;
曲线要素四个:T、L、E0、Q;
主点里程 ZH、HY、QZ、HZ、YH;
三个曲线主点 ZH、HY、QZ坐标 (X、Y各扣2分);
指定的2个中桩点的坐标(X、Y各扣2分);
②指导教师及其他非参赛人员入场,违规1次扣2分;
③计算记录字迹模糊影响识读一处扣1分;
④仪器整置定向后不检查,违规扣2分;
⑤计算表整洁,非正常污迹一处扣0.5分。
(3)测试部分(30分)
放样点检测坐标与标准计算值比较:
①2个放样点的点位精度均不超过2cm得满分;
②有1个放样点的点位精度超过2cm/但不超过5cm扣10分;
③有1个放样点的点位精度超过5cm扣15分。
第二部分 数字测图成果质量评分标准
数字测图成果质量主要从参赛队的仪器操作、测图精度和地形图编绘等方面考虑,包括测量过程评分与成果质量评分。
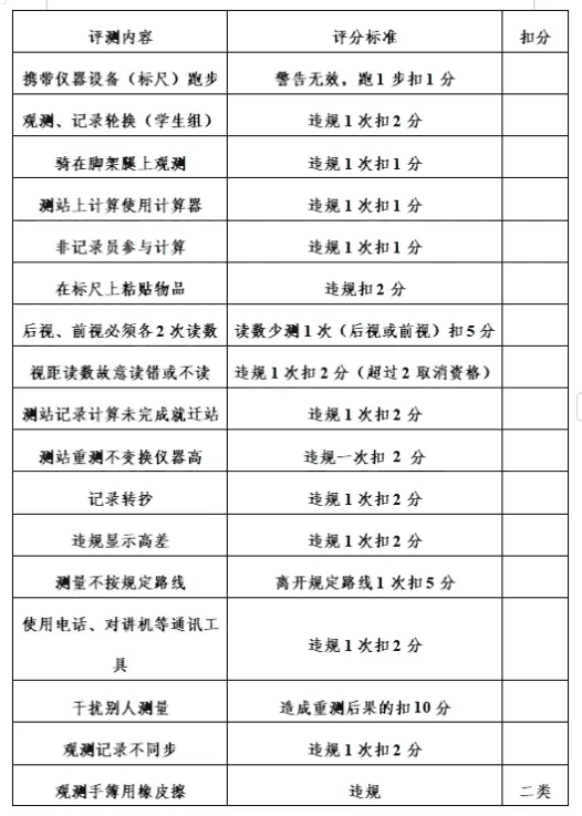
(1)测量过程评分详见表1。
表1 1:500数字测图成果评分表(测量过程)

注:测量过程扣分直接在总成绩中减。
(2)测图成果质量评分标准详见表2。
表2 1:500数字测图成果评分表(成果质量)

注:各项扣分最高为设定值。
第三部分 二等水准测量成果质量评分标准
二等水准测量成果质量根据观测质量和测量成果精度等方面分类,将测量成果分为合格成果、二类成果(不合格成果)。
其中,凡原始观测记录用橡皮擦、每测段测站数非偶数,视线长度、视线高度、前后视距差及其累计差、两次读数所得高差之差超限,原始记录连环涂改,水准路线闭合差超限等,违反其中之一即为二类成果。
凡是手簿内部出现与测量数据无关的文字、符号等内容,也会被定为二类成果。
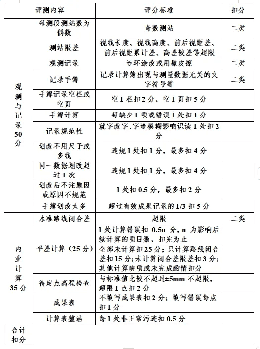
(1)观测过程评分标准详见表3。
表3 二等水准测量成果评分表(测量过程)


注:违规情况记录:1.用橡皮擦现象。2.本标准未列出的违规情况。3.测量过程扣分直接在总成绩中减。
(2)观测成果质量评分,详见表4。
表4 二等水准测量成果评分表(成果质量)

七、分数评定
1.竞赛成绩=基础理论+实操技能;
2.基础理论和实操技能成绩均为百分制,其中基础理论占20%,实操技能占80%,最终得分按四舍五入保留小数点后两位;
3.实际操作竞赛成绩采用百分制,按参赛队三个单项比赛成绩加权求和计算,其中“建筑施工放样”占30%、“1:500数字测图”占40%、“二等水准测量”占30%。每个单项比赛成绩从参赛队的作业速度、成果质量两方面计算,其中每项作业速度总分15分,按各组竞赛用时标准计算;每项成果质量总分85分,按质量评分标准计算;
4.竞赛过程中,参赛选手如有舞弊、不服从裁判判决、扰乱赛场秩序等行为,裁判长按照竞赛任务书内容扣减相应分数。情节严重的取消竞赛资格,对于竞赛过程中伪造数据者,竞赛成绩记为零分。
八、竞赛软件与硬件
竞赛使用的所有仪器、附件由承办、协办单位提供备用设备。各参赛代表队可自带同品牌型号设备参赛,赛前统一上交,比赛统一发放,为保证比赛公平性,不同品牌型号设备禁止参赛,竞赛仪器包括:
(一)建筑施工放样
全站仪一套(南方测绘NTS-552R20智能全站仪套装),1个脚架,1个脚架对中杆,1个棱镜组,1个小棱镜,卡西欧fx-991CN X计算器2个。
(二)1:500数字测图
国产GNSS接收机流动站一套(可选用南方创享测量系统或南方智绘虚实测图套装版),安装有South Map地理信息成图软件竞赛版的计算机一台。
(三)二等水准测量
电子水准仪一套(南方测绘DL-2007套装)、含木质脚架1个、数码标尺1对、尺撑2个、尺垫2个(3kg)、50米测绳1根(根据参赛队需要配发)、卡西欧fx-5800P计算器2个。
(四)参赛队自备计算器(不能有内置的曲线计算程序)、上网卡、记录板、铅笔、橡皮、三角板、削笔刀。
九、申诉与仲裁
在比赛过程中若出现有失公正或有关人员违规等现象,参赛队领队可在比赛结束后2小时之内向赛项仲裁组提出书面申诉。书面申诉应对申诉事件的现象、发生时间、涉及人员等进行实事求是地叙述,并提供事实依据(无事实依据或主观臆断不予受理),经领队亲笔签名后提交,非书面申诉不予受理。
赛项仲裁组在接到申诉报告后的2小时内组织复议,并及时将复议结果以书面形式告知申诉方。申诉方对复议结果仍有异议,可在3天内由参赛队向省大赛组委会办公室提出申诉。省大赛组委会办公室的仲裁结果为最终结果。
十、竞赛其他规定
1.参赛选手着装应无任何单位和企业标志,均需携带身份证(职工和学生)和学生证(学生),接受裁判组的随时检查;
2.竞赛过程中,选手须严格遵守赛场纪律,接受裁判员的监督和警示;
3.实操技能考核规定时间内,选手欲提前结束比赛,应举手示意现场裁判员记录比赛终止时间,比赛终止后不得再进行任何比赛有关的操作;
4.竞赛期间,除竞赛组委会人员、裁判员、赛场工作人员外,其余人员一律不得进入竞赛场地;
5.竞赛选手作品一经提交后概不退,同意授权组委会进行宣传报道;
6.其他有关竞赛事宜详见竞赛指南。


