一、竞赛项目名称
山东省“技能兴鲁”职业技能大赛——第四届山东省建设行业职业技能竞赛(城市规划设计)。
二、竞赛时间和地点
竞赛时间:2024年11月1日—3日,1日上午报到;
竞赛地点:济南市政设计集团;
具体时间安排以报到当日发放的竞赛指南为准。
三、参赛对象
本次竞赛面向全省从事城市规划设计(含教学)等工作,遵纪守法,爱岗敬业,锐意进取,勇于创新,具有良好职业道德,且与参赛单位签订劳动合同的在职职工。不设学生组。
特别提醒:已获得“中华技能大奖”“全国技术能手”“山东省技术能手”称号的人员,不得参赛。
四、竞赛形式和组别
(一)竞赛形式
职工组团体赛,方案评价和汇报答辩。
(二)竞赛组别
职工组,由各参赛单位自行选拔或择优推荐参加省赛,推荐参加省赛的每个单位不超过4支队伍,每组10人,另设领队1名、技术指导1名(可由1人兼任)。
五、竞赛内容
(一)方案评价
1.申报类别
(1)城市发展战略研究
(2)城市设计专业
(3)历史文化名城保护专业
(4)城市更新专业
(5)城市交通专业
(6)城市基础设施专业
(7)城市勘察测量设计专业
(8)小城镇和村庄设计
(9)其他相关专项研究
2.申报条件
参评项目应为近三年(2021年1月1日以后)完成的,经规定程序审查批准的项目。法定规划项目必须经过法定的审批程序,局部地段的详细设计应具备较完整的实施效果;城市规划研究项目应体现对同一层次规划或下一层次规划的重要指导意义。
3.申报材料
(1)申报项目的名称、完成单位和主要完成人员名单应仔细核对。填写的项目完成单位与单位公章一致。
(2)规划类参赛项目应附申报项目委托方意见、项目批复文件或评审意见,实施性规划项目还应具备较完整的实施效果。
(3)项目成果文本一套(软皮装订成A3或A4格式)
规划类成果含文本、说明书、专题研究报告、图册、实景照片等
(4)城市勘察测量项目应附技术总结报告、验收报告等材料。
(5)项目演示文件。主要介绍项目规划思路、创新特色及实施成效等,文件格式为PPT,播放时间严格控制在7分钟以内。
(6)项目电子文件(U盘拷贝)。包括《申报表》盖章后的扫描件;项目成果和实施照片,项目成果文本文件格式为PDF;实施照片的文件格式为JPG;项目演示文件。
(二)汇报答辩
竞赛方式:邀请省内外知名专家组成专家答辩组,对申报项目现场答辩。
竞赛内容:参赛人员对所设计方案进行汇报(汇报人员不超2名),并回答专家组提问。
竞赛时间:汇报7分钟,答辩3分钟。
六、评分细则
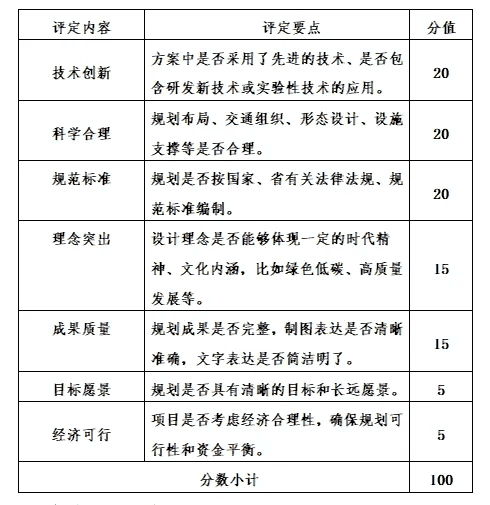
(一)方案评价

(二)汇报答辩

七、分数评定
1.方案评价和汇报答辩均为百分制,其中方案评价占70%、汇报答辩占30%,最终得分按四舍五入保留小数点后两位;
2.竞赛过程中,参赛选手如有舞弊、不服从裁判判决、扰乱赛场秩序等行为,裁判长按照竞赛任务书内容扣减相应分数。情节严重的取消竞赛资格,竞赛成绩记为零分。
八、申诉与仲裁
在比赛过程中若出现有失公正或有关人员违规等现象,参赛队领队可在比赛结束后2小时之内向赛项仲裁组提出书面申诉。书面申诉应对申诉事件的现象、发生时间、涉及人员等进行实事求是地叙述,并提供事实依据(无事实依据或主观臆断不予受理),经领队亲笔签名后提交,非书面申诉不予受理。
赛项仲裁组在接到申诉报告后的2小时内组织复议,并及时将复议结果以书面形式告知申诉方。申诉方对复议结果仍有异议,可在3天内由参赛队向省大赛组委会办公室提出申诉。省大赛组委会办公室的仲裁结果为最终结果。
九、竞赛其他规定
1.参赛选手着装应无任何单位和企业标志,均需携带身份证,接受裁判组的随时检查;
2.竞赛过程中,选手须严格遵守赛场纪律,接受裁判员的监督和警示;
3.竞赛期间,除竞赛组委会人员、裁判员、赛场工作人员外,其余人员一律不得进入竞赛场地;
4竞赛作品一经提交后概不退,同意授权组委会进行宣传报道;
5.其他有关竞赛事宜详见竞赛指南。


