一、竞赛项目名称
山东省“技能兴鲁”职业技能大赛——第四届山东省建设行业职业技能竞赛(装配式建筑深化设计、装配式建筑构件制作、装配式建筑吊装与灌浆)。
二、竞赛时间和地点
竞赛时间:2024年10月25日— 27日,25日上午报到;
竞赛地点:职工组—中建八局建筑科技(山东)有限公司(济南市商河县玉皇庙镇力诺路6号);学生组—聊城市技师学院(聊城市高新区光岳南路199号)。
具体时间安排以报到当日发放的竞赛指南为准。
三、参赛对象
本次竞赛分为职工组(含教师)和学生组两个组别。
职工组是指全省从事装配式建筑施工员(含教学)等工作,遵纪守法,爱岗敬业,锐意进取,勇于创新,具有良好职业道德,且与参赛单位签订劳动合同的在职职工。
学生组是指全省范围内涉及土木工程、工程管理、工程造价等相关专业的中高职等院校全日制在籍学生。
特别提醒:已获得“中华技能大奖”“全国技术能手”“山东省技术能手”称号的人员,不得参赛。
四、竞赛形式和组别
(一)竞赛形式
职工组:装配式建筑构件深化设计为个人赛、装配式建筑构件制作为团体赛(3人)、装配式建筑吊装与灌浆为团体赛(3人)。
学生组:装配式建筑构件深化设计、装配式建筑构件制作、装配式建筑吊装与灌浆,三个赛项均为个人赛。
(二)竞赛组别
1.职工组,由各地市行业主管部门自行选拔或择优推荐参加省赛,推荐参加省赛的每单位每个竞赛工种不超过2支队伍,每支队伍装配式建筑构件深化设计工种1人、装配式建筑构件制作工种3人、装配式建筑吊装与灌浆工种3人,另设领队1名、技术指导1名(可由1人兼任)。
2.学生组,由学校自行选拔后择优推荐参加省赛,推荐参加省赛的每个院校每个竞赛赛项选派不超过2支队伍,每队1人,另设领队1名、每队指导教师不超过2名。
五、竞赛内容
(一)职工组
1.基础理论部分
(1)题目类型:单选题、多选题、判断题;
(2)竞赛方式:闭卷笔试方式;
(3)竞赛时间:60分钟;
(4)竞赛内容:装配式建筑政策以及深化设计、生产运输、灌浆、施工等环节的相关知识;
2.实操技能部分(分个人赛和团体赛)
(1)题目类型:实操技能考核;
(2)竞赛方式及内容:
装配式建筑构件深化设计(个人赛):熟练掌握装配式混凝土建筑相关国家标准和预制构件深化设计流程,根据给定的设计要求,通过深化设计软件,高效、准确地完成预制构件的深化设计任务;
装配式建筑构件制作(小组赛,每组3人):熟练掌握预制构件模具的组装工艺和检验标准,正确使用工具和设备,流畅完成预制构件模具校正、清理、拼装、脱模剂涂刷、钢筋笼入模、预留预埋安装等工序;
装配式建筑吊装与灌浆(小组赛,每组3人):掌握起重吊装的作业标准,掌握起重吊装专业知识,熟练的掌握起重吊装的操作技能、熟悉吊装操作的指挥信号,吊装操作过程精准、高效,流畅的完成测量放线、吊装准备、构件起吊、构件调整、临时支撑、封缝、灌浆料准备、平行试验、灌浆连接、工完料清等工序。
(3)竞赛时间:120分钟;
(二)学生组
1.赛项一:装配式建筑构件深化设计
(1)竞赛方式:计算机操作
(2)竞赛时间:90分钟
(3)竞赛分值:100分
(4)竞赛内容:个人赛,竞赛以技能应用方式比赛。参赛选手需在规定的时间内完成如下任务:
BIM模型建立:选手根据题目相关专业的施工图要求、结合预发的BIM配套模型文件,使用BeePC装配式混凝土深化设计软件,完成模型深化,建立完整的装配式混凝土BIM工程模型。
出具构件加工详图:选手完成深化后,根据题目对指定构件出图的要求,在已经建立好的装配式混凝土BIM工程模型上,出具预制混凝土构件的深化图纸。
2.赛项二:装配式建筑构件制作
(1)竞赛方式:计算机操作
(2)竞赛时间:90分钟
(3)竞赛分值:100分
(4)竞赛内容:个人赛,竞赛以岗位模拟方式比赛,参赛选手需在竞赛平台独立完成给定的构件图纸进行模具准备、钢筋绑扎与埋件预埋、混凝土浇筑、养护与脱模、入库存放等构件生产岗位技能模拟竞赛任务。
3.赛项三:装配式建筑吊装与灌浆
(1)竞赛方式:计算机操作
(2)竞赛时间:90分钟
(3)竞赛分值:100分
(4)竞赛内容:个人赛,竞赛以岗位模拟方式比赛,参赛选手需在竞赛平台独立完成给定的施工任务和施工图纸,完成施工前准备、构件吊装、灌浆连接和节点现浇等施工岗位技能模拟竞赛任务。
六、评分细则
(一)职工组
1.基础理论考核

2.实操技能考核—装配式建筑构件深化设计

3.实操技能考核—装配式建筑构件制作

4.实操技能考核—装配式建筑吊装与灌浆


(二)学生组
1.赛项一:装配式建筑构件深化设计
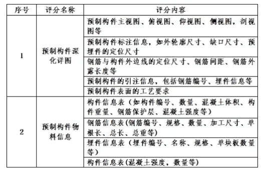
(1)深化设计模型评分项

(2)预制构件加工图评分项

2.赛项二:装配式建筑构件制作




3.赛项三:装配式建筑吊装与灌浆




七、分数评定
(一)职工组
1.个人赛成绩=基础理论+实操技能;
2.团体赛成绩=基础理论平均分+团体技能实操;
3.基础理论和实操技能成绩均为百分制,其中基础理论占20%、实操技能占80%,最终得分按四舍五入保留小数点后两位;
(二)学生组
装配式建筑构件深化设计、装配式建筑构件制作、装配式建筑吊装与灌浆,每个赛项竞赛满分100分,选手得分由竞赛平台根据操作结果智能评判。
特别说明:竞赛过程中,参赛选手如有舞弊、不服从裁判判决、扰乱赛场秩序等行为,裁判长按照竞赛任务书内容扣减相应分数。情节严重的取消竞赛资格,竞赛成绩记为零分。
八、竞赛设备设施
(一)职工组
1.装配式建筑构件深化设计
总决赛参赛所需电脑和软件由组委会统一提供,软件采用装配式深化设计软件。
2.装配式建筑构件制作、装配式建筑吊装与灌浆
总决赛所有参赛设施、设备、工具均由大赛组委会统一提供,如需自带创新型工具或先进设施设备,统一报送竞赛组委会,经竞赛专家组审核确定。对于技术先进、符合竞赛要求的可优先推荐为竞赛决赛统一用具。
(二)学生组
参赛所需电脑和软件由组委会统一提供,软件采用装配式深化设计软件、装配式建筑构件制作岗位模拟软件和装配式建筑吊装与灌浆岗位模拟软件。
九、申诉与仲裁
在比赛过程中若出现有失公正或有关人员违规等现象,参赛队领队可在比赛结束后2小时之内向赛项仲裁组提出书面申诉。书面申诉应对申诉事件的现象、发生时间、涉及人员等进行实事求是地叙述,并提供事实依据(无事实依据或主观臆断不予受理),经领队亲笔签名后提交,非书面申诉不予受理。
赛项仲裁组在接到申诉报告后的2小时内组织复议,并及时将复议结果以书面形式告知申诉方。申诉方对复议结果仍有异议,可在3天内由参赛队向省大赛组委会办公室提出申诉。省大赛组委会办公室的仲裁结果为最终结果。
十、竞赛其他规定
1.参赛选手着装应无任何单位和企业标志,均需携带身份证(职工和学生)和学生证(学生),接受裁判组的随时检查;
2.竞赛过程中,选手须严格遵守赛场纪律,接受裁判员的监督和警示;
3.实操技能考核规定时间内,选手欲提前结束比赛,应举手示意现场裁判员记录比赛终止时间,比赛终止后不得再进行任何比赛有关的操作;
4.竞赛期间,除竞赛组委会人员、裁判员、赛场工作人员外,其余人员一律不得进入竞赛场地;
5.竞赛选手作品一经提交后概不退,同意授权组委会进行宣传报道;
6.其他有关竞赛事宜详见竞赛指南。


